
모터 소프트 스타트는 AC모터의 기동시 발생하는 기계적 전기적인 문제점을 완벽하게 제어하도록 제작된 제품입니다.
모터의 초기 기동시 600% 이상의 큰 기동전류, 밸트슬립, 기어박스 손상, 펌프 배관의 워터해머 현상, 또한 컨베어 기동 정지시 심한 요동 현상, 모터 절연파괴 등과 같은 문제점으로 생산라인이 정지되어 생산성을 저하시키고 유지 보수를 필요로 하게 됩니다.
POWER COM. 모터 소프트 스타트는 모터의 기동토크와 돌입전류를 제어하며 모터를 부드럽게 제어하고 기동과 정지시 전기적, 기계적인 문제를 해결하는 최상의 제품입니다.
설치사례
Power Com Soft Start (모터 기동방법의 비교)
: 모터 기동시 순간 돌입전류가 발생하여 모터와 기계 설비에 무리를 주는 기동방식

모터 기동시 정격의 5~8배에 달하는 큰 전류가 발생하여 제품 손상과 모터절연 파괴 등과 같은 문제점 발생

모터 기동후 운전 상태로 전환시 순간적인 과도전류가발생하여 전자접촉기의 수명단축 및 제품의 손상 발생
: 아래와 같은 기동 방법으로 모터 및 부하에 부담을 주지 않는 기동방식

SOFT SATRAT (0.1sec ~ 99.9sec)
모터 기동 토크에 알맞은 저전압부터 최대 토크가 발생하는 전전압까지 서서히 전압을 공급하여 모터를 부드럽게 기동

KICK START (0.1sec ~ 3.0sec)
점도가 높은 Mixer나 파쇄기와 같이 정지 토크 이상의
큰기동 토크가 필요한 부하 기동에 적용하는 기능

SOFT STOP (0.1sec ~ 99.9sec)
모터를 부드럽게 정지시킴으로써 컨베어에서 이송물이
넘어지거나 흔들림 현상방지, Pump 정지 제어시 체크
밸브를 천천히 닫으므로 워터해머 문제점을 해결

SLOW SATRAT (0.1sec ~ 99.9sec)탈수기나 Blower와 같이 최대 RPM이 발생하는데 긴 시간이 소요되는 큰 원통형으로 된 부하를 기동시키는데 적용

CURRENT LIMIT기동전류를 제한하여 기동하고자 할 때 적용

SLOW STOP (0.1sec ~ 99.9sec)모터의 특성상 일정한 속도로 유지 후 정지 시킬 필요가 있는 상황에 적용
Power Com Motor Soft Start (BY-PASS M/G 외장형)
| 적용모터용량 | 3.7kW | 5.5kW | 7.5kW | 11kW | 15kW | 22kW | 30kW | 37kW | 55kW | 75kW | 95kW | |||
|---|---|---|---|---|---|---|---|---|---|---|---|---|---|---|
| 형명 및전원전압 | 220V | BD-237S | BD-255S | BD-275S | BD-2011S | BD-2015S | BD-2022S | BD-2030S | BD-2037S | BD-2055S | BD-2075S | BD-2095S | ||
| 380V | BD-337S | BD-355S | BD-375S | BD-3011S | BD-3015S | BD-3022S | BD-3030S | BD-3037S | BD-3055S | BD-3075S | BD-3095S | |||
| 480V | BD- 437S |
BD- 455S |
BD- 475S |
BD- 4011S |
BD- 4015S |
BD- 4022S |
BD- 4030S |
BD- 4037S |
BD- 4055S |
BD- 4075S |
BD- 4095S |
|||
| 정격전류 | 220V | AC | [A] | 15 | 22 | 30 | 45 | 60 | 88 | 120 | 150 | 220 | 300 | 380 |
| 380/440V | 7.5 | 11 | 15 | 22 | 30 | 45 | 60 | 75 | 110 | 150 | 190 | |||
| 기동전류 | 220/380V | AC | [A] | 60 /30 |
88 /44 |
120 /60 |
180 /88 |
240 /120 |
352 /180 |
480 /240 |
600 /300 |
900 /445 |
1200 /600 |
1560 |
| 주파수 | [Hz] | 50/60 | ||||||||||||
| Size | 220V | W | [mm] | 130 | 140 | 155 | 200 | 300 | ||||||
| H | [mm] | 230 (제품1) | 290 (제품2) | 285 (제품3) | 300 (제품4) | |||||||||
| D | [mm] | 135 | 140 | 155 | 300 | |||||||||
| Size | 380/440V | W | [mm] | 130 | 155 | 200 | ||||||||
| H | [mm] | 230 (제품1) | 290 (제품2) | 285 (제품3) | ||||||||||
| D | [mm] | 135 | 140 | 155 | ||||||||||
| 사용장소 | 부식성가스나 먼지가 없는 옥내 | |||||||||||||
| 사용주위온도 | -10 ~ +80℃ | |||||||||||||
| 사용주위습도 | 90%RH 이하 (이슬이 맺히지 않을 것) | |||||||||||||
| 전원 노이즈 | 노이즈 시뮬레이터에 의한 방형파 입력 ±2000 1㎲(전원 단자간) | |||||||||||||
| 냉각 방식 | 방열판 (Heat Sirk)에 의한 자연 냉각 및 Fan을 사용한 강제 냉각 | |||||||||||||
| 과열 센서 | 감온센서 동작, 작동 온도 35℃ ±5℃ | |||||||||||||
| 절연 저항 | 1,000V, 5㏁ 이상 | |||||||||||||
| 적용모터용량 | 112kW | 150kW | 180kW | 200kW | 220kW | 250kW | 300kW | 375kW | 450kW | 600kW | |||
|---|---|---|---|---|---|---|---|---|---|---|---|---|---|
| 형명 및전원전압 | 220V | BD- 2112S |
BD- 2150S |
BD- 2180S |
BD- 2200S |
BD- 2220S |
- | - | - | - | - | ||
| 380V | BD- 3112S |
BD- 3150S |
BD- 3180S |
BD- 3200S |
BD- 3220S |
BD- 3250S |
BD- 3300S |
BD- 3375S |
BD- 3450S |
BD- 3600S |
|||
| 480V | BD- 4112S |
BD- 4150S |
BD- 4180S |
BD- 4200S |
BD- 4220S |
BD- 4250S |
BD- 4300S |
BD- 4375S |
BD- 4450S |
BD- 4600S |
|||
| 정격전류 | 220V | AC | [A] | 450 | 600 | 700 | 820 | 880 | - | - | - | - | - |
| 380/440V | 225 | 300 | 350 | 410 | 440 | 500 | 600 | 750 | 900 | 1200 | |||
| 기동전류 | 220/380V | AC | [A] | 1800 /900 |
2400 /1200 |
2800 /1400 |
3200 /1640 |
3520 /1760 |
2000 | 2400 | 3000 | 3600 | 4800 |
| 주파수 | [Hz] | 50/60 | |||||||||||
| Size | 220V | W | [mm] | 300 | 주문제작 | ||||||||
| H | [mm] | 350 (제품5) | |||||||||||
| D | [mm] | 300 | |||||||||||
| Size | 380/440V | W | [mm] | 300 | 300 | 420 | |||||||
| H | [mm] | 300 (제품4) | 350 (제품5) | 600 (제품6) | |||||||||
| D | [mm] | 300 | 300 | 460 | |||||||||
| 사용장소 | 부식성가스나 먼지가 없는 옥내 | ||||||||||||
| 사용주위온도 | -10 ~ +80℃ | ||||||||||||
| 사용주위습도 | 90%RH 이하 (이슬이 맺히지 않을 것) | ||||||||||||
| 전원 노이즈 | 노이즈 시뮬레이터에 의한 방형파 입력 ±2000 1㎲(전원 단자간) | ||||||||||||
| 냉각 방식 | 방열판 (Heat Sirk)에 의한 자연 냉각 및 Fan을 사용한 강제 냉각 | ||||||||||||
| 과열 센서 | 감온센서 동작, 작동 온도 35℃ ±5℃ | ||||||||||||
| 절연 저항 | 1,000V, 5㏁ 이상 | ||||||||||||
※ 제품의 품질 향상을 위하여 외형치수가 예고 없이 변경될 수 있으니 주문시 문의 바랍니다.






Power Com Motor Soft Start (BY-PASS M/G 내장형)
| 적용모터용량 | 3.7kW | 5.5kW | 7.5kW | 11kW | 15kW | 22kW | 30kW | 37kW | ||||
|---|---|---|---|---|---|---|---|---|---|---|---|---|
| 형명 및전원전압 | 220V | BD-237 SM | BD-255 SM | BD-275 SM | BD-2011 SM | BD-2015 SM | BD-2022 SM | BD-2030 SM | BD-2037 SM | |||
| 380V | BD-337 SM | BD-355 SM | BD-375 SM | BD-3011 SM | BD-3015 SM | BD-3022 SM | BD-3030 SM | BD-3037 SM | ||||
| 480V | BD-437 SM | BD-455 SM | BD-475 SM | BD-4011 SM | BD-4015 SM | BD-4022 SM | BD-4030 SM | BD-4037 SM | ||||
| 정격전류 | 220V | AC | [A] | 15 | 22 | 30 | 45 | 60 | 88 | 120 | 150 | |
| 380/440V | 7.5 | 11 | 15 | 22 | 30 | 45 | 60 | 75 | ||||
| 기동전류 | 220/380V | AC | [A] | 60/30 | 88/44 | 120/60 | 180/88 | 240/120 | 352/180 | 480/240 | 600/300 | |
| 주파수 | [Hz] | 50/60 | ||||||||||
| Size | 220V | W | [mm] | 130 | 350 | |||||||
| H | [mm] | 250 (제품1) | 260 (제품2) | 400 (제품3) | ||||||||
| D | [mm] | 150 | 200 | 260 | ||||||||
| Size | 380/440V | W | [mm] | 130 | 350 | |||||||
| H | [mm] | 250 (제품1) | 260 (제품2) | |||||||||
| D | [mm] | 150 | 200 | |||||||||
| 사용장소 | 부식성가스나 먼지가 없는 옥내 | |||||||||||
| 사용주위온도 | -10 ~ +80℃ | |||||||||||
| 사용주위습도 | 90%RH 이하 (이슬이 맺히지 않을 것) | |||||||||||
| 전원 노이즈 | 노이즈 시뮬레이터에 의한 방형파 입력 ±2000 1㎲(전원 단자간) | |||||||||||
| 냉각 방식 | 방열판 (Heat Sirk)에 의한 자연 냉각 및 Fan을 사용한 강제 냉각 | |||||||||||
| 과열 센서 | 감온센서 동작, 작동 온도 35℃ ±5℃ | |||||||||||
| 절연 저항 | 1,000V, 5㏁ 이상 | |||||||||||
| 적용모터용량 | 55kW | 75kW | 95kW | 112kW | 150kW | 195kW | 240kW | 300kW | |||
|---|---|---|---|---|---|---|---|---|---|---|---|
| 형명 및전원전압 | 220V | BD-2055 SM | BD-2075 SM | BD-2095 SM | BD-2112 SM | - | - | - | - | ||
| 380V | BD-3055 SM | BD-3075 SM | BD-3095 SM | BD-3112 SM | BD-3150 SM | BD-3195 SM | BD-3240 SM | BD-3300 SM | |||
| 480V | BD-4055 SM | BD-4075 SM | BD-4095 SM | BD-4112 SM | BD-4150 SM | BD-4195 SM | BD-4240 SM | BD-4300 SM | |||
| 정격전류 | 220V | AC | [A] | 225 | 300 | 390 | 450 | 600 | - | - | - |
| 380/440V | 112 | 150 | - | 225 | 300 | 390 | 480 | 600 | |||
| 기동전류 | 220/380V | AC | [A] | 900/445 | 1200/600 | 1560 | 1800/900 | 1200 | 1560 | 1920 | 2400 |
| 주파수 | [Hz] | 50/60 | |||||||||
| Size | 220V | W | [mm] | 350 | 300 | 주문제작 | |||||
| H | [mm] | 260 (제품2) |
350 (제품4) | ||||||||
| D | [mm] | 200 | 300 | ||||||||
| Size | 880/440V | W | [mm] | 350 | 300 | 주문제작 | |||||
| H | [mm] | 400 (제품3) | 350 (제품4) | ||||||||
| D | [mm] | 260 | 300 | ||||||||
| 사용장소 | 부식성가스나 먼지가 없는 옥내 | ||||||||||
| 사용주위온도 | -10 ~ +80℃ | ||||||||||
| 사용주위습도 | 90%RH 이하 (이슬이 맺히지 않을 것) | ||||||||||
| 전원 노이즈 | 노이즈 시뮬레이터에 의한 방형파 입력 ±200 ㎲(전원 단자간) | ||||||||||
| 냉각 방식 | 방열판 (Heat Sirk)에 의한 자연 냉각 및 Fan을 사용한 강제 냉각 | ||||||||||
| 과열 센서 | 감온센서 동작, 작동 온도 35℃ ±5℃ | ||||||||||
| 절연 저항 | 1,000V, 5㏁ 이상 | ||||||||||
※ 제품의 품질 향상을 위하여 외형치수가 예고 없이 변경될 수 있으니 주문시 문의 바랍니다.




Power Com Motor Soft Start (외부 디스플레이 유닛)


| NO | 세부 동작 명칭 |
|---|---|
| 1 | Date 값 변경시 사용하는 버튼 |
| 2 | Date 값 수치 이동 버튼 |
| 3 | Date 값 설정 버튼 |
| 4 | 제품 내부 Error 동작식 복귀 버튼 |
| 5 | 제품 수동 Test 동작 버튼 |
| 6 | 동작 표시 3가지의 표시방법 설정 버튼 (12,13,14 표시) |
| 7 | 기동 완료시 정상운전 중 일때 점멸동작 램프 |
| 8 | 운전과 정지를 %로 작동시 점동 (6번 동작) |
| 9 | 운전과 정지를 전류값 작동시 점등 (6번 동작) |
| 10 | 운전과 정지를 시간 단위로 작동시 점등 (6번 동작) |
| 11 | Error 동작시 점등 및 표시창 Error 코드 표시 |
| 12 | 운전 중 R상 전류값을 표시한다는 램프 |
| 13 | 운전 중 S상 전류값을 표시한다는 램프 |
| 14 | 운전 중 T상 전류값을 표시한다는 램프 |
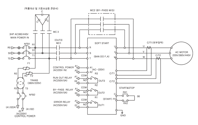
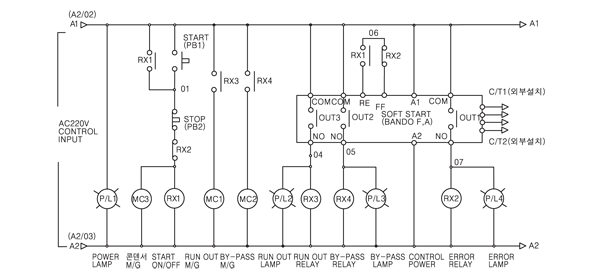
제품 제어부단자 배치도

Power Com Motor Soft Start 기본 결선도
※주의: 역률개선 및 기동 보상용 콘덴서는 필히 Soft Start 전단에 설치하여야 함

